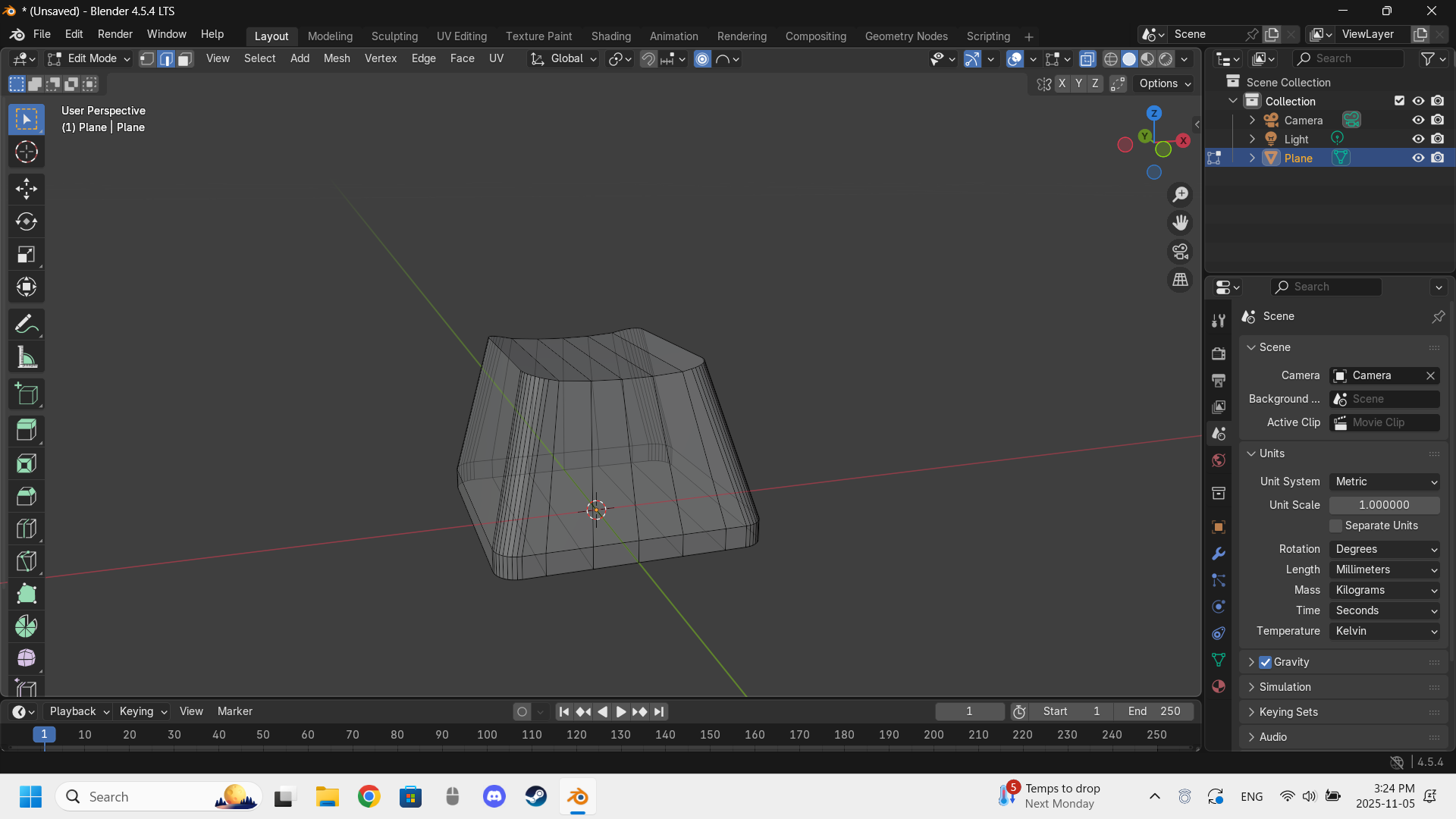
Complement/3d Project
For this project I chose to do keycaps. Since I have to choose between fix, improve or complement. The reference that I used is from my own keycaps at home.
Here is my proccess!